2/7恭喜黃金再度站上5千台幣📈🎉
昨天晚上收盤
逼近新台幣
每錢20000元
突破
每克5000元
5000美元是個跳板📈
下星期再接再厲
開心過年🎉

陽光魚
2樓・沒有本來2點半後一該買入盤會上到5千但被台銀拉剪短半小時提早下跌😕




上次3750 20兩黃金賣飛
少賺了一百多萬
我們家的亮亮 這一波漲幅 又沒賺到
4400-5000 差了600塊
太可惜了亮亮 錢放在你面前都不會賺
乖乖的快點認錯回頭補黃金
記得貼圖 要貼日期購買證明出來喔
做工的人2
13樓・大哥,早安,
你說的是真的嗎 ?銀樓就不會了嗎?
這次萬物大漲應該又是川普這張嘴,控制漲跌大撈,他說不管誰當聯準會主席,都一定會降息。還有終於有網路媒體說真話了,讓大家知道實體金銀快缺貨,大財閥想騙散戶賣就不容易了。
小金主
15樓・天啊....我還想說領出來再拿去銀樓偷偷賣😂😂
這樣說弄不見,應該也無法避稅了
差不多是這樣
之後慢慢可能要稍微改變一下方向😔
除非我賣掉的時候再回售給台灣銀行
到時候就可以剪掉遺產
但相對要報6趴獲利費稅金
還是外面的比較可以避開
銀樓沒有問題
但是網路個人就稍微要謹慎
做工的人2
18樓・大哥,謝謝,感恩🥹
我最怕一件事情😱
假設買一台兩生肖馬
之前剛出來賣16萬元
如果收據沒有收好
等20年後變成32萬元
如果沒辦法證明
他的遺產的價值就變32萬元
而不是當初買的16萬元
明明是自己花錢買的東西...
真的是萬萬稅😭
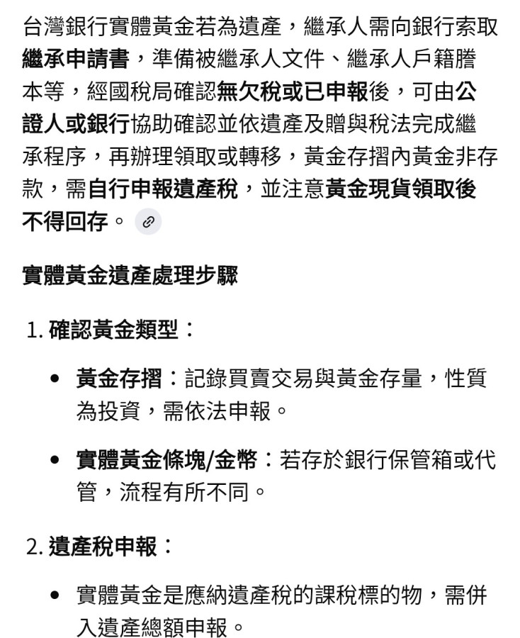
想請問一下雄大,從台銀買的黃金會變成遺產,這個法源從哪邊看到的?因為我不少黃金也是台銀領的,需要注意這個。
我認知的是,往生者前兩年內銀行的轉帳、贈與都會被視為遺產,但超過兩年應該不至於吧?不然就太扯了
有上車機會的,像葉芬姐說的,隨時都可以買,平均成本法下,不怕他短期內升跌。現在應該分注去買,會比較保險。
1945年的南京。第二次國共內戰,剛剛開始。1949年完結⋯⋯

當「發生繼承事實」的時候,黃金比照其他房地產、現金、珠寶,被當作有價值的資產,這是合理的。
例如銀行保險箱裡有黃金,就會被視為遺產。但是這跟「從台銀領出來的黃金,會永遠被視為遺產」,感覺是過度解釋了。
否則,從台銀領出來的現金,不管有沒有花掉,也要被當成遺產了?...感覺不合理。
做工的人2
31樓・謝謝大哥,還記得我阿芳
我也很想念金友們,大哥每天的報信息,感恩,還有緣緣大大好久沒跟他聊天了,葉芬姐只是在看戲,還有些前輩大大,他們都會提供一些資訊讓大家能夠過好年賺大錢,感恩
最近比較忙,要顧孫子
黃金方面,老大無奈不知道如何下手?
3700我就進去買了,老大吵的時候有賣4500的,最後也有賣5400的老大也想開了有買一些實體黃金,前天4983歐印200,我說會到下4800,他就不相信,外人的說的話,他都很相信,他是大好大壞的命,老大在等6000美元,就隨他吧
做工的人2
32樓・前輩大大你好,現金都要扣遺產稅,所以都會另外設一個人頭帳戶,這個帳戶大部分都是兒子,這是我的經驗談,我多話請不要介意
阿芳 很開心看到你上來了
老大不喜歡聽你的 但也知道金金的好了 有賺到錢也不錯啊
照顧孫子 買金金就交給他 他就不會念妳了
你的身體好些了嗎? 上次葉芬姐 也在想念你喔!
快要過年了 祝福你們闔家平安 快快樂樂 賺大錢
不會介意,身為好國民,想合法節稅的心情,大家都是一樣。😁
只要是金融系統上的資產,過世的時候都會被清清楚楚地列出來,
所以我確實很在意,如果是早早就從銀行買入的金條,到底國家會追蹤到什麼程度?
這個議題其實還蠻重要的..
做工的人2
35樓・緣緣大大,早安
自從停止買賣黃金的時候,不會金價的上漲的起伏,身體狀況比較好了
重新在買的時候,身體狀況有比較好了,比較能夠接受金價的起伏
以前在板上大家一起討論黃金,每天總是黏著大哥問東問西的,跟緣緣聊聊心事好舒服,葉芬總是叫我們抱著金金,但是我還沒有實體黃金,也沒有賺到多少錢,但是心情很快樂
現在雖然賺的比以前多,但是感覺好像缺少什麼一樣我也說不上來,沒有快樂多一點,也許要常常上版跟你們說說話,到時候不要嫌我吵
我也祝緣緣大大心想事成抱著金金過新年
也祝金友們馬年行大運,發大財
smile07
36樓・請教下,小弟是買台銀紙金,如果要賣出是怎麼樣的方式比較可以省稅金,才參與幾個月而已,對這方面不太了解
1.紙金交易的利潤,報稅的時候自然人憑證會自己跑出資料來嗎?如果不會的話,進出多筆的話,不就很難計算?另外列入所得額,如果高收入的稅額不就會很嚇人?
2.領出實金再賣掉,這樣會繳比較少稅嗎?
其實報稅的部分看得有點眼花撩亂,紙金是利潤全部列所得? 實金是賣價x6%?
做工的人2
37樓・緣緣大大我跟你說,我昨天跟孩子一起去雲林的武德宮拜拜,我買一個計算機,越算越多錢,越按越賺錢賺錢
做工的人2
38樓・不知道為什麼我貼的相片都是橫的?
紙金的部分,報稅應該是跑不掉了,我去年也有高額進出,納入今年要繳稅!賣出價-買入價-銀行手續費=所得,如果忘記了成本,以賣出價6%計算一時貿易所得,併入綜所稅申報!
上次有谷歌一下,頻繁進出紙金,屬於財產交易所得若頻繁交易單月存匯入達200筆且年累計達240萬,恐遭銀行列入高額帳戶報稅!所以要小心一點喔!
請教下,小弟是買台銀紙金,如果要賣出是怎麼樣的方式比較可以省稅金
=> 沒有辦法。存摺交易紀錄清清楚楚
1.紙金交易的利潤,報稅的時候自然人憑證會自己跑出資料來嗎?
=> 不會。
如果不會的話,進出多筆的話,不就很難計算?
=> 不難阿,就每一筆賣出價格減掉前一筆買入價格。嫌麻煩的話,就把一年份所有賣出跟買入分別加總,之後再相減。但要確定最後賣出的重量加總等於買入的重量加總。
另外列入所得額,如果高收入的稅額不就會很嚇人?
=> 對。痛過一次之後,就知道一定要提領實金,別賣回銀行了。
2.領出實金再賣掉,這樣會繳比較少稅嗎?
=> 理論上你應該誠實列舉買入的成本(在存摺上有紀錄),但實際上當變成金條賣出時,有可能因為不容易舉證成本(存摺不見了?),所以只用售價的6%來計算獲利。
紙金是利潤全部列所得? 實金是賣價x6%?
=> 是的。
持🈶金金,不用想太多啦,金金漲,我們跟國稅局雙贏,如果醬想就好!
我都在想,持🈶金金,它在飛時,我們躺著也能賺,🈶要用錢時,賣小小的,稅其實不多,就算了,別一直想遺產稅的事,到時人走都走了,再多的💰都帶不走了,管他稅不稅呢!兒孫自有兒孫福,現在就開心持🈶金金就好!
如果你回售給銀行,電腦都會記住你什麼時候轉實體黃金的黃金的價格,如果賣回去給銀行,價格清淨楚楚,到時候你請銀行開給你記錄單,申報獲利乘上6趴作為所得稅使用,相對的你原本買出去的紀錄也會抵銷,如果你沒有賣給銀行賣給外面,原本的記錄還是永遠存在,會記入遺產稅.
黃金存摺獲利跟虧損自己要申報,可以互抵,銀行不會主動幫你弄,銀行只會利息紀錄幫你上傳申報綜合所得稅使用.
⭐以上留言給你做參考,建議你親自去台銀確認比較準.😊

如果你沒有賣給銀行賣給外面,原本的記錄還是永遠存在,會記入遺產稅.
如果大大是指提領實金的話,銀行紀錄會顯示「轉換金品」,然後部位就會減少。
至於是不是會永遠存在,我保持存疑。不然如果我提領完實金然後銷戶,然後金條贈與他人(每年240萬免稅額度),總不會台銀或者國稅局永遠記著我曾經擁有一條實金吧?
不管有沒有消戶
金融機構依法留存交易紀錄
於稅捐稽徵或繼承案件中 仍可能被調閱佐證
死亡前2年內的贈與 仍會被拉回遺產計算
擬制遺產
死亡前超過2年的贈與
已依法申報贈與稅 或在免稅額內 不再算遺產
沒申報 金額又很大 國稅局查到
除補徵贈與稅外 仍可能被要求說明來源
每年贈送的244萬內
強烈建議 書面贈與證明 都要保留
以利日後遺產稅查核時
證明該筆財產屬生前合法贈與 而非遺產
SS大說的跟我目前的認知一樣。
1. 過世前兩年內有紀錄的電子交易(包括轉帳給他人),都會被視為遺產的一部份。所以即使黃金提領出來,"很有可能" (個人猜測) 也被國稅局逕自認定有這筆資產。反正不管金條是送人還是賣人,都是遺產。(這個霸王條款超不合理.....)
2. 超過兩年的部分,理論上就跟現金一樣,要就私下轉移,或者分批合法轉移,但如果產生大筆金流 (比方說一次去銀樓賣1公斤的金條,然後把錢存入銀行),這就要能夠說明資金來源,不然一樣會被查。
別誤會,不是在針對雄大喔。是我也很在意實體黃金什麼情況下會被認定為遺產,因為我的流動性資產90%都是實體貴金屬了。 😅
陽光魚
54樓・這是甜蜜的負擔😂,還好我出入場額度超低,所以還不構成太大稅務上問提🙈
小金匠前輩不是現在財產
是死亡以後遣產啦
原本我不知道😅
有位當鋪小姐跟我說,只要提領台銀實體黃金都會登記,都會跟一輩子,除非回售給台銀,獲利還要另外報6趴所得,才能夠從記錄中刪除,所以雙收據很重要,我也在找時間求證中.
我去台銀提領實體黃金,都會叫我拿身分證出來登記.
⭐以下在Google查的,我會再找時間去台灣銀行或者國稅局求證.

神武君
58樓・台銀領的實體黃金~丟失了,去警局報案後,還會被課稅嗎?
只要是能證明 贈與事實 的文件即可
贈與契約書
雙方簽名+身分證字號註明
贈與人 受贈人 贈與標的 黃金幾日期
當年度贈與總額超過 244 萬元時
必須在 贈與行為發生後 30 日內
向國稅局申報贈與稅 附上
贈與契約書
黃金市價證明 銀行 銀樓報價
身分證明文件
還是先詢問國稅局確認
FFF
69樓・有些人看不清楚自己真是令人討厭
宇宙無敵可愛
70樓・還好我都不超過金額永遠不用報稅
沒錢買又沒有錢買的小確幸
宇宙無敵可愛
71樓・永遠都是一點點
剛打電話給國稅局確認了,可以到國稅局辦理,填正式表單,不用繳稅,完成申報,以防萬一以後要繳遺產稅(因為銀行有轉出的紀錄,怕黃金越發值錢,我們有備無患,目前有年齡的優勢,轉個幾年,就不必擔心黃金會被課到遺產稅了)
帶著捐贈者的身分證,印章,黃金存摺,如果本人無法前往,要寫委託書,受託人身分證,印章要帶去,一人可以贈與244萬,如果只有父親捐贈,給兩個小孩,就只能一人122萬,如果父母雙方都有,可以父母各贈與244萬,受贈者的身分證,印章,也要帶去。
以黃金存摺轉成實體黃金,當日收盤價計算,可以轉出的公克數填寫,如果有銀行單據帶去,如果沒有,可以拍照實體黃金,以示證明擁有這些黃金。
以上是我請教國稅局的,如果是到銀樓用現金購買小額黃金,沒有大筆金流,應該不需要申報吧!
好消息,我剛剛打電話去北區國稅局,直接詢問「如果從台銀購買或領出黃金,超過兩年後當事人過世,繼承人是否舉證黃金流向,否則就會被逕自認定為遺產?」得到的答覆是:
1. 領出後若超過兩年往生,不會被認定在遺產內。
2. 但贈與稅追訴期是五年,如有需要仍有可能會查。
所以綜合以上兩個資訊,應該是不用擔心從台銀領出黃金,會永遠被追蹤遺產稅。
但如果要完全避免被課遺產稅的可能性,可以主動去國稅局申報贈與,就不怕領出後的兩年內發生意外而被課遺產稅了。
另外,這是個人猜測。如果往生者過去五年內曾領出大額黃金,例如價值幾百萬,繼承人沒申報遺產,但往生者過去也沒申報贈與,之後繼承人的帳戶突然多了鉅款,國稅局可能還是會要求說明資金來源。
看個人啦,就像我們會怕萬一🈶戰爭,而領出實體黃金來
現在也是為了萬一無常到來,趁現在還有時間,可以去國稅局做贈與的申請,因為遺產稅在扣除免稅和扣除額後,還要最少10%,如果有需要,是可以做這個規劃的!






